Contacto con Prensa de Petroperú
Reorganización Patrimonial y Operativa
Solicitud de acceso a la información pública
Informe anual de transparencia 2024
Equidad, Diversidad e Inclusión
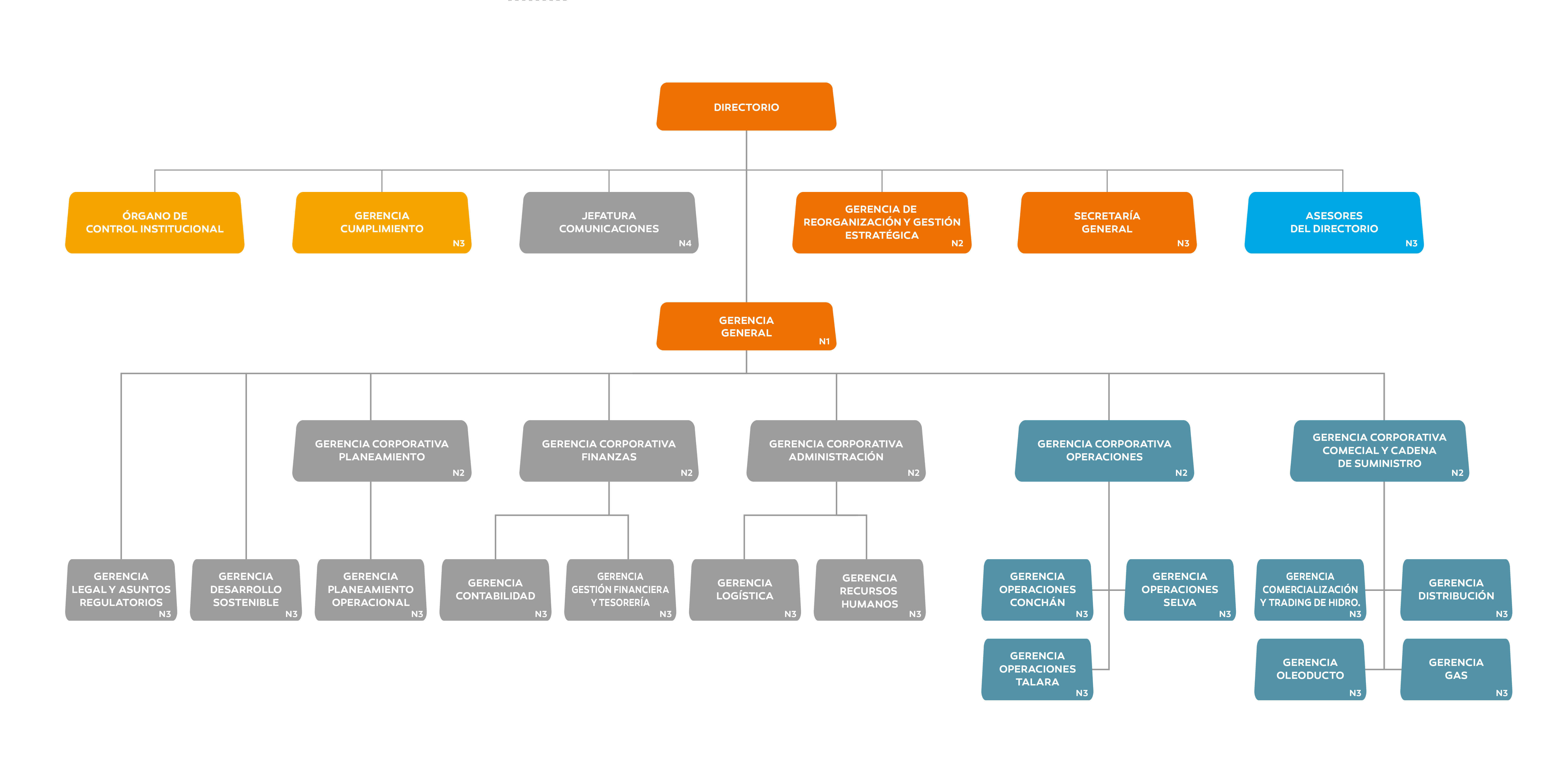
Funcionarios estructura organizacional
Sistema de gestión de seguridad de la información
Lista de precios en nuestras plantas
Seguimiento de Acuerdos y Pedidos de la Junta General de Accionistas
Miembros de Comités de Directorio
Código de Buen Gobierno Corporativo
Informes de gobierno corporativo
Relación de sujetos obligados - Ley N° 31564
Sistema de Prevención de Lavado de Activos y Financiamiento del Terrorismo
Adquisiciones y contrataciones
Arrendamiento de áreas para uso de oficinas
Equidad, Diversidad e Inclusión
Funcionarios estructura organizacional


