Public Information Access Request
Members of the Board of Directors
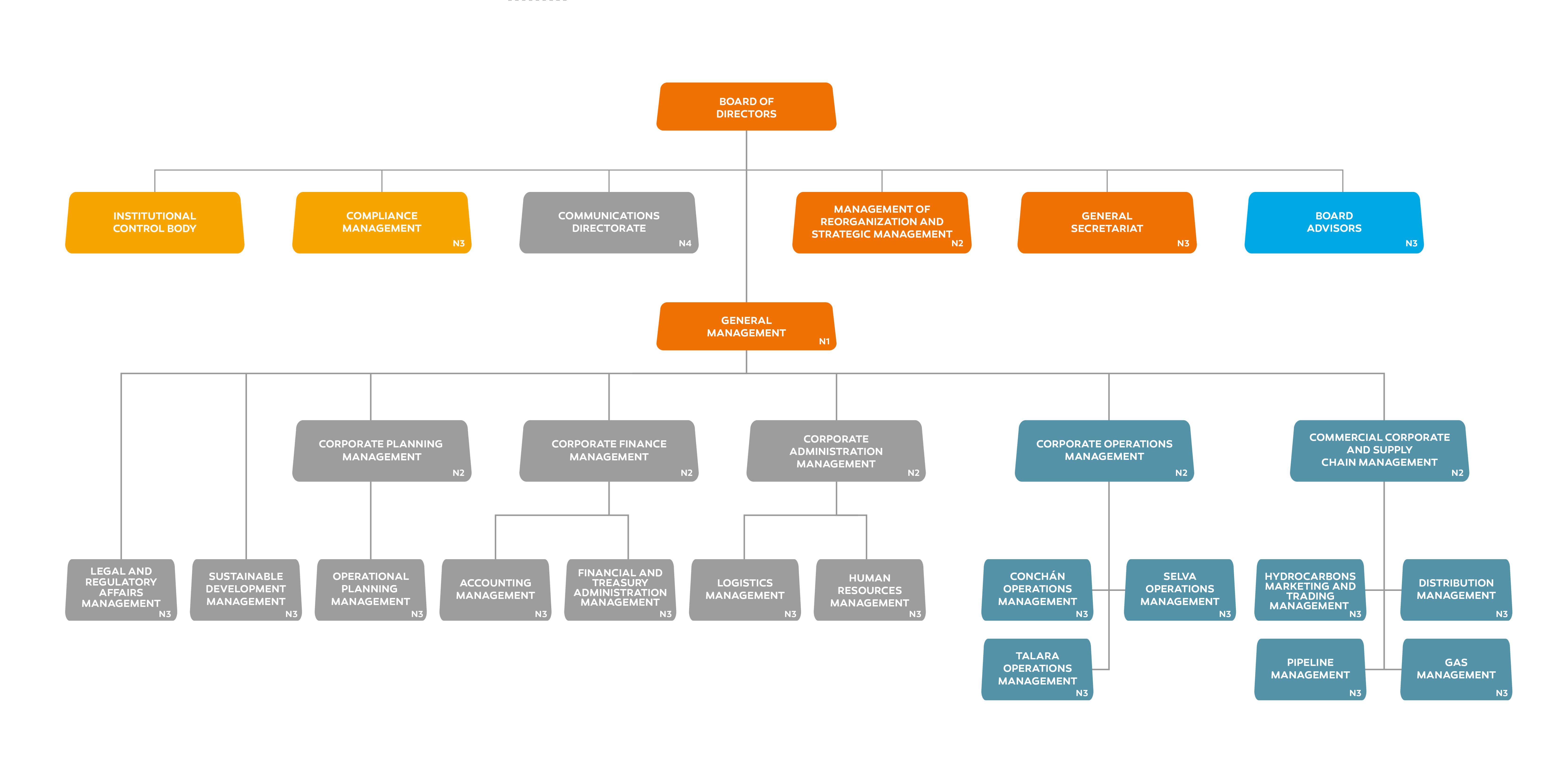
Organization Structure of the Staff Member
Information Safety Management System
Price List in our Sales Plants
Selection process for the strategic partner for Lot 64
Environmental Social Responsibility
Good Corporate Governance Code
Reports on Corporate Governance
Qualified Supplier Registration
Public Tender of South Terminals
Members of the Board of Directors
Organization Structure of the Staff Member


